企业概况
文化与价值观
组织架构
荣誉成果
发展历程
利来w66(中国区)_来利国际旗舰
牧场管理
奶牛育种
反刍饲料
饲草料种植
兽药易耗品器械
托管服务
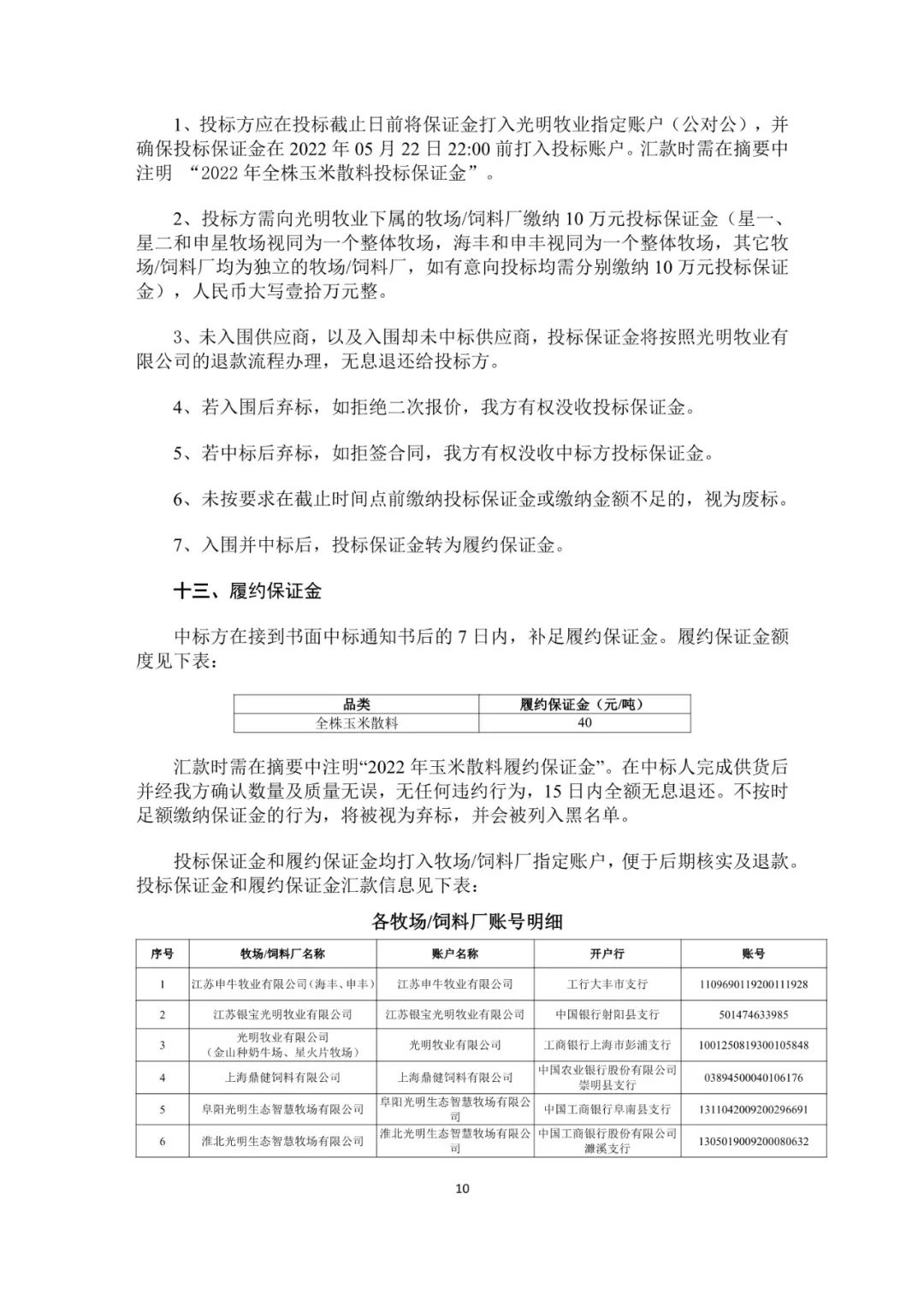
信息公开栏
公司新闻
党政建设
行业资讯
招标&邀标信息
上海奶牛研究所
宁夏奶业科创中心
国际人才交流
校园招聘
社会招聘
2022年05月16日
邀标资料请见链接:https://drive.weixin.qq.com/s?k=AJ8AoQdzACIhA0ab45
(来源:利来w66牧业供应链部)
关于我们
主营业务
新闻资讯
科技研发
人员招聘
服务号
订阅号
Copyright © 2023 利来w66牧业有限公司 沪ICP备84447123号-2